座機:027-87580888
手機:18971233215
傳真:027-87580883
郵箱:[email protected]
地址: 武漢市洪山區魯磨路388號中國地質大學校內(武漢)
產業技術研究跨季節儲熱技術研究
文章來源:地大熱能 發布作者:張杰、牛晨 發表時間:2026-01-28 15:07:18瀏覽次數:168
儲熱作為一種新型儲能技術被廣泛地應用在清潔供暖、火電靈活性改造、綜合能源服務等多個能源細分領域。本文論述了跨季節儲熱技術的分類、工作原理,并對主要技術進行對比分析。綜述了跨季節儲熱技術知識產權發展情況,為建筑冬季采暖、煤改清潔能源、區域能源供給提供新的技術路線。最后對跨季節儲熱技術未來發展進行了展望。
大力發展太陽能、地熱能、風能、潮汐能等清潔能源是建設綠色中國和實現“雙碳”目標的必由之路。儲熱技術在電力“移峰填谷”、工業廢熱再利用和余熱回收、建筑采暖和空調節能等領域具有廣闊的應用前景。
大規模跨季節儲熱在經濟性、低碳化等方面已具有可行性,其將全年余熱收集起來,變廢為寶、實現零碳,可有效解決可再生能源供熱系統在時間、空間和強度上的不匹配特性,擴大熱能利用的深度與廣度。另外,大規模跨季節儲熱與儲氫、儲電、儲水發電、儲高壓氣等新型儲能方式相比成本更低。地下跨季節儲熱因其技術成熟度高、應用廣泛,具有高儲存效率和高儲存容量等優點,使其成為當前跨季節儲熱研究與應用的主要方向。
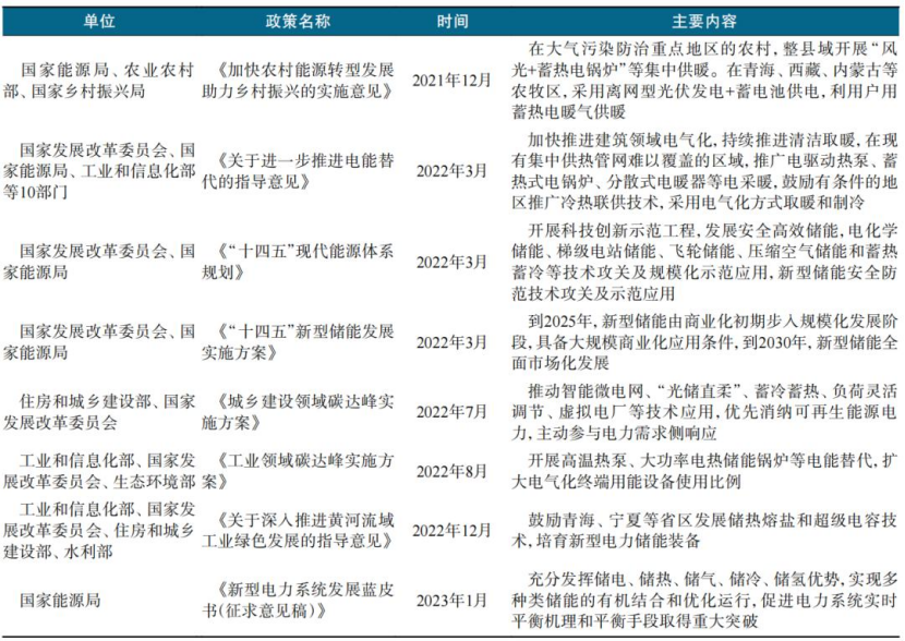
01、儲熱相關政策
儲熱作為一種新型儲能技術被廣泛地應用在清潔供暖、火電靈活性改造、綜合能源服務等多個能源細分領域,其發展離不開政策的引導與支持。表1和表2為近幾年國家和地方層面發布儲熱相關政策及主要內容。
表1 國家層面相關儲熱政策
表2 地方層面相關儲熱政策
02、跨季節儲熱技術類型
跨季節儲熱技術是通過太陽能、工業余熱等熱能資源實現供熱的一種新型儲能技術,具有儲熱容量大、設備簡單、運行穩定可靠等特點,在大型供熱項目中具有廣泛應用前景。其主要可分為顯熱、潛熱和熱化學儲熱,其中顯熱儲熱又可分為水箱儲熱、地下含水層儲熱、地埋管儲熱和礫石?水儲熱。圖1為跨季節儲熱系統流程圖。
圖1 跨季節儲熱系統流程
2.1 顯熱儲熱技術
顯熱儲熱(SHS)是利用某些介質溫度升高或降低過程進行熱量存儲,憑借運行方式簡單、成本低廉等優點已大規模商用。
水箱儲熱。水箱跨季節儲熱技術是一種利用水箱儲存熱能,實現季節性能源儲備的技術,因具有單位體積熱容量大、流動性好、存取熱量快捷等優點被應用于大規模季節儲熱示范項目中,如圖2所示。但該儲熱技術建設成本較高,需進行較大規模設備安裝和管道布置,同時水箱維護和管理也需要較高技術水平和人力成本。
圖2 地下水箱儲熱示意
地下含水層儲熱。地下含水層跨季節儲熱技術主要利用地下含水層作為熱儲存介質,將夏季余熱儲存到地下含水層,冬季再利用地下含水層熱能進行供暖,其主要包括熱源井、熱泵、換熱器等設備,如圖3所示。該儲熱系統造價較低,但對地質條件要求較高。地下含水層儲熱技術具有儲存容量大、儲能效率高等優點,能夠滿足大規模供暖需求,但該技術建設成本較高,同時地下含水層的開采和利用需嚴格遵守環境保護要求。
圖3 地下含水層儲熱示意
3)地埋管儲熱。地埋管儲熱主要利用單U、雙U或螺旋形管與地下土壤進行換熱,埋管深度大概在地下30~100 m,在非供暖季將熱源能量通過水等介質儲存在地下土壤和巖石中,供熱季又將熱量交換出來供給用戶端,如圖4所示。因具有穩定性好、壽命長等優點已被廣泛應用于建筑物采暖、制冷等領域。該技術對地質要求較高,巖石和飽和水土壤地質類型較為適宜,目前已經成功應用于國內外區域供熱示范項目中。
圖4 地埋管儲熱示意
4)礫石?水儲熱。礫石?水儲熱的儲熱介質由礫石和水組成,該技術通過在地下挖掘一個深度為數十米的圓形坑穴,在坑穴中鋪設一層礫石,再將水泵入坑穴中,使礫石和水體形成熱儲庫,如圖5所示。該技術具有儲存效率高、使用壽命長、環保節能等優點,可有效降低建筑物能耗和碳排放。

圖5 礫石?水儲熱示意
2.2 潛熱儲熱技術
潛熱儲熱技術是以相變材料為儲能介質的一種熱能儲存技術,主要利用相變材料的相變溫度與相變潛熱之間差異,將其應用于熱能儲存,如圖6所示。潛熱儲熱應用領域十分廣泛。單一材料往往難以滿足性能要求,故制備復合相變材料成為潛熱儲熱的研究重點。該技術主要目標為降低材料生產成本、增加產能、提高材料使用年限和可靠性。
圖6 相變儲熱示意
2.3 熱化學儲熱技術
熱化學儲熱材料的儲能密度通常是顯熱材料的8~10倍,是潛熱材料的2倍以上,并且長期儲存熱損失小,因此被認為是未來最有前景的儲熱方式之一。該技術通過夏季將太陽能或其他可再生能源轉化為化學能并儲存在化學反應物中,冬季通過逆向反應釋放出儲存熱能(圖7)。常見熱化學跨季節儲熱技術包括氨合成、硅酸鹽合成、碳酸鹽合成等。其中氨合成是應用最廣泛的一種技術。熱化學跨季節儲熱主要處于研究階段,目前針對吸附/吸收熱化學跨季節儲熱系統,國內外研究學者已經展開了廣泛的研究。
圖7 熱化學儲熱示意
03、跨季節儲熱技術對比
與潛熱和熱化學技術相比,顯熱儲熱因其運行方式簡單、成本低廉、技術成熟等優點成為最商用技術,但其儲熱量受限。顯熱儲能利用水或熔融鹽等物質作為介質儲能,應用領域包含工業窯爐和電采暖、居民采暖、光熱發電等領域。目前顯熱技術規模化應用主要集中在光熱電站,表4為4種顯熱儲熱技術比較,潛熱儲熱根據相變溫度可分為低溫和高溫。低溫潛熱儲熱主要用于廢熱回收、太陽能儲存及供暖和空調系統。高溫潛熱儲熱可用于熱機、太陽能電站、磁流體發電以及人造衛星等方面。熱化學儲熱涉及某種與熱化學材料的可逆放熱/吸熱化學反應,該技術尚處于實驗室研究階段,實際工程應用中存在諸多技術問題,故此類項目案例較少。
表4 顯熱儲熱技術對比
相比其他2種技術,熱化學儲熱因其具有能量密度高、長期儲存熱損失小等特點被認為是潛力最大,如果技術瓶頸突破,投資成本降低后,將被大規模應用。表5為3種跨季節儲熱技術對比。
表5 3種跨季節儲熱技術對比
近年來,中國跨季節儲熱技術發展迅猛,通過對跨季節儲熱技術領域專利分析,近10年該領域專利量總體呈上升趨勢,尤其是2015年后該領域創新熱度大幅提升。
04、結論
跨季節儲熱技術不僅是一種低碳技術,更是未來城市能源系統主要調節手段,不僅可以滿足城市采暖需求,也可調節熱需求與余熱源之間在空間與時間上不同步。
跨季節儲熱技術研究和應用已經進入實際落地階段,未來具有較大發展空間和潛力。隨著物聯網、云計算等技術發展,跨季節儲熱技術也逐漸通過智能控制系統實現更加高效的熱能儲存和使用;因地制宜選擇熱源及儲熱方式,利用跨季節儲熱技術時應充分考慮地區環境因素影響,選擇合適儲熱形式以及清潔能源實現能源最大化儲存和利用;跨季節儲熱在國外發展時間較早,發展速度較快,而國內該技術工程應用較少,在學習國外先進技術同時應開展關鍵技術攻關,提升中國自主研發能力。
上一篇 > 中深層及淺層地源熱泵復合系統的應用現狀及前景分析
下一篇 >沒有了








