座機:027-87580888
手機:18971233215
傳真:027-87580883
郵箱:[email protected]
地址: 武漢市洪山區魯磨路388號中國地質大學校內(武漢)
地方政策海南自貿港零碳園區建設:構建新型零碳能源系統
文章來源:地大熱能 發布作者:海南省發展和改革委員會 發表時間:2025-12-22 16:37:10瀏覽次數:435

海南省發展和改革委員會等部門
各市、縣、自治縣發展改革委、工業和信息化主管部門、財政局、住房城鄉建設局、交通運輸局,各重點園區:
為深入貫徹落實黨的二十屆四中全會精神,以及省委省政府關于碳達峰碳中和工作部署,根據《國家發展改革委 工業和信息化部 國家能源局關于開展零碳園區建設的通知》(發改環資〔2025〕910號)和《海南低碳島建設方案》(瓊府〔2025〕37號),有計劃、分步驟推進各類園區低碳化零碳化改造,支持有條件的園區率先建成海南自貿港零碳園區?,F就有關事項通知如下:
一、重點任務
(一)構建新型零碳能源系統。加強園區與周邊風電、光伏、光熱、生物質能、核能等零碳能源匹配對接,積極有序推進園區及周邊零碳能源項目建設,科學配置儲能等調節性資源,實現熱力、電力零碳化供給。因地制宜發展綠電直連、新能源就近接入增量配電網等綠色電力直接供應模式,實現綠色電力可溯源、可核算,鼓勵參與綠證綠電交易。發展智能微電網,實現與大電網兼容互補,提升園區配電網的靈活性與安全韌性。
(二)打造產業降碳新模式。支持園區開展CCUS、新材料、未來能源等領域綠色低碳先進技術研究和示范項目建設,促進科技創新和產業創新深度融合。加快發展低能耗、低污染、高附加值的新興產業,積極探索綠色能源制造綠色產品的“以綠制綠”模式。鼓勵傳統產業綠色低碳轉型,開展電氣化改造及新能源耦合、高載能工業負荷靈活用電改造示范,支持企業建設極致能效工廠、零碳工廠。健全園區循環利用體系,優化園區和企業空間布局,系統推進基礎設施建設和改造,推動產業上下游資源循環,提高能源梯級利用、水資源循環利用水平,推進工業固廢、余熱余冷余壓、廢氣廢液廢渣資源化利用。
(三)實施建筑減碳新示范。提升園區新建建筑低碳設計與建造水平,新建建筑按照超低能耗建筑、近零能耗建筑,二星級及以上綠色建筑或低碳、近零碳、零碳建筑標準設計建造。開展園區既有建筑節能降碳改造,推廣柔性用電,提升建筑用能電氣化水平。鼓勵園區應用建筑群集中供冷、空氣源熱泵、新風熱回收等技術,降低建筑供冷、供熱運行成本和碳排放。
(四)完善交通脫碳新體系。推動園區綠色交通基礎設施改造升級,完善園區充電樁、換電站、加氫(醇)站等綠色基礎設施,推廣港口岸電、空港陸電、油機改電應用,鼓勵開展車網互動技術應用。提升園區綠色運輸比例,支持園區應用新能源貨車、物流車輛和船舶等綠色運輸方式,加快運輸工具低碳多元替代。
(五)搭建智慧管碳新系統。支持園區以能源和碳排放聯動管理為核心,建設覆蓋主要用能企業的能碳管理平臺,加強對園區及企業用能負荷監控、預測與調配,為碳排放核算、源網匹配調節、電力需求側管理、多能協同互補、資源高效循環利用等工作提供支撐,實現園區產品碳足跡核算、計量、認證可溯源可追蹤。
(六)探索長效治碳新路徑。支持園區管理機構、園區企業、零碳能源供應企業、電網企業、能源綜合服務商等各類主體參與零碳園區建設。鼓勵有條件的園區以虛擬電廠(負荷聚合商)等形式參與電力市場,提高資源配置效率和電力系統穩定性。
二、組織實施
(一)組織申報推薦。請各市縣發展改革委綜合考慮能源稟賦、產業基礎、電力安全可靠供應、減碳潛力等因素,組織本地區有條件、有意愿的園區開展海南自貿港零碳園區建設(指標體系見附件1),按要求編制建設方案(大綱見附件2),于2026年2月28日前將建設方案報送省發展改革委。
(二)扎實開展建設。省發展改革委會同相關部門對建設方案進行審核,按照分類建設、分批培育原則,確定海南自貿港零碳園區建設名單。對納入海南自貿港零碳園區建設名單的園區,將優先推薦申報國家級零碳園區。
(三)加強評估驗收。列入海南自貿港零碳園區建設名單的園區完成建設任務后,由各市縣發展改革委組織園區開展自評估,并將符合要求的園區自評估報告報送省發展改革委。省發展改革委會同相關部門開展評估驗收,通過評估驗收的園區正式成為海南自貿港零碳園區。
(四)實施動態管理。省發展改革委將會同相關部門加強對海南自貿港零碳園區建設進展情況的跟蹤,及時協調解決建設過程中存在的困難和問題,對進展緩慢的,動態調整出建設名單。
三、保障措施
(一)加強統籌協調。省發展改革委統籌推進海南自貿港零碳園區建設,會同相關部門加大對零碳園區的支持力度。各市縣要建立工作機制,明確各部門和園區管理機構職責,協同推進零碳園區建設各項任務落實。
(二)加強資金支持。積極爭取中央預算內投資、超長期特別國債、地方政府專項債等資金,支持符合條件的園區相關項目建設。用好支持零碳園區建設的各類財政資金。引導金融機構為零碳園區提供綠色信貸、綠色債券、綠色基金等金融支持。鼓勵社會資本積極參與零碳園區建設。
(三)加強服務保障。加強對新建園區、零碳電源、供電設施的要素保障。將符合條件的零碳園區重點建設項目優先納入省重點項目清單。加強零碳先進技術研發,推動更多零碳示范應用場景落地。支持園區引入專業服務、咨詢、認證機構,服務企業節能降碳改造、碳排放核算管理、產品碳足跡認證等,增強園區涉碳綜合服務能力。
附件:1.海南自貿港零碳園區建設指標體系(試行)
2.海南自貿港零碳園區建設方案大綱(試行)
海南省交通運輸廳
2025年12月19日
附件1
海南自貿港零碳園區建設指標體系(試行)
一、基本條件
海南自貿港零碳園區建設主體為海南自由貿易港重點園區及省級產業園區。建設范圍一般為園區整體,若以“園中園”形式申報,需有明確的四至邊界且連片,建設和管理由所在園區管理機構或所在地人民政府負責。在能耗和碳排放統計、核算、計量、監測等方面具備一定基礎。3年內未發生重大安全、環境事故,或其他社會不良影響事件。
二、指標體系
(一)工業類零碳園區
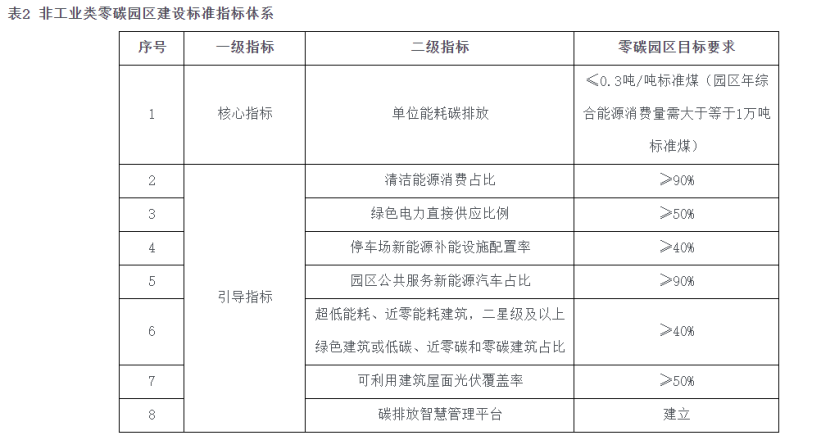
(二)非工業類零碳園區
附件2
海南自貿港零碳園區建設方案大綱(試行)
一、建設基礎
(一)園區基本情況。簡述園區申報邊界、建設主體、區位條件、規劃布局、經濟產業發展水平等基本情況。
(二)產業發展情況。簡述園區主導產業、重點企業發展狀況、已引入或規劃中的重點項目及投資規模等產業發展情況。新建園區簡述規劃引入產業和招商引資情況。
(三)能源供應及消費情況。簡述園區近三年分能源品種的能源供應與消費情況。能源供應部分應區分園區外購能源和自供能源,能源消費部分應區分用作燃料、用于能源加工轉換及用作原料等用途。新建園區可不提供能源供應及消費現狀。
(四)碳排放情況。根據零碳園區碳排放核算方法(附件1),對園區近三年碳排放進行測算分析,內容包括但不限于園區分年度碳排放量、單位能耗碳排放、碳排放結構等。新建園區可不提供歷史碳排放情況。
二、可行性分析
(一)園區能源消費與碳排放趨勢。以園區能源消費、年度碳排放現狀數據為基礎,結合園區產業發展、重點企業產能變化、重點項目布局等情況,綜合考慮零碳園區建設要求,測算分析園區未來能源消費和碳排放變化趨勢。
(二)目標可達性分析。根據園區能源消費和碳排放趨勢,從能源供應、工業過程減排等方面說明零碳園區建設的有利條件和問題挑戰,論證零碳園區建設的可行性。
(三)綜合供能方案。結合園區及周邊資源能源稟賦,設計園區綜合供能方案,并對供能方案是否能夠滿足園區及企業需求、是否能夠達到零碳園區標準進行論證。
三、建設目標
以2025年為基準年,確定零碳園區建設期,圍繞零碳園區建設指標體系提出建設目標,明確零碳園區建設的路線圖、時間表以及不同階段建設重點等。
四、重點任務
圍繞海南自貿港零碳園區建設六方面重點任務,結合園區實際提出實現建設目標的具體舉措。如建設零碳園區過程中不涉及某項任務,可不在方案中表述。園區可結合自身實際,創新提出其他有利于零碳園區建設的重點任務。
同步提出支撐重點任務的重點項目,并簡要闡述工程項目有關情況,包括但不限于:項目名稱、建設主體、建設內容、投資規模、建設周期、實施計劃、對于零碳園區建設的意義等內容。重點項目情況以表格形式呈現。
五、經濟性分析
結合重點任務實施路徑及重點項目內容,測算零碳園區建設的成本投入和預期經濟收益,分析成本結構與收益來源,評估零碳園區建設的投資回收周期、內部收益率。
六、保障措施
簡述組織方式、政策支持、能力建設等方面的務實舉措,包括但不限于是否獲得地方政府和園區企業支持、是否計劃建立專項工作機制、是否已建或擬建產學研合作平臺、是否能在高比例可再生能源供給消納方面開展探索、是否擁有能夠支持零碳園區建設的人才隊伍等。
七、相關附件
相關支撐性文件、說明材料等。
上一篇 > 江西省零碳園區建設方案:“十五五”時期推動10個左右零碳園區建設
下一篇 > 江西省發改委:加強綜合能源服務市場培育








