座機:027-87580888
手機:18971233215
傳真:027-87580883
郵箱:[email protected]
地址: 武漢市洪山區魯磨路388號中國地質大學校內(武漢)
建筑節能基于綠色建筑理念的暖通空調系統節能設計
文章來源:地大熱能 發布作者:李海鑫;王鵬程 發表時間:2025-05-21 14:03:21瀏覽次數:620
0引言
目前,建筑行業作為能源消耗和碳排放的重要來源之一,正面臨著巨大的節能減排壓力。暖通空調系統作為建筑能耗的主要構成部分,其能耗占比通常高達建筑總能耗的30%以上,傳統暖通空調系統在設計和運行過程中普遍存在設備選型冗余、系統調節滯后、能源利用效率低等問題,導致了能源的巨大浪費,也增加了建筑的運營成本和環境負擔。綠色建筑理念的興起為暖通空調系統的節能設計提供了全新的思路,強調系統與建筑環境的和諧共生,倡導利用清潔能源、智能技術和高效設備,以實現資源的最優配置和能源的高效利用。
綠色建筑理念是以可持續發展為核心,強調在建筑全生命周期內最大限度地節約資源(包括能源、土地、水和材料),保護環境和減少污染,為人們提供健康、適用和高效的使用空間。其內涵不僅限于建筑物的單體設計,還涵蓋選址規劃、材料選擇、施工管理、運行維護及廢棄物處理等多個環節。綠色建筑通過整合被動式設計、主動式節能技術和高效能系統,致力于降低建筑運行能耗和碳排放。
暖通空調系統的能源浪費主要體現在設備選型不當、 運行負荷與需求不匹配、系統調節滯后和能量傳輸損失等方面。熱負荷計算需要根據建筑的不同使用場景,如辦公樓、商場、住宅等,結合當地的氣候條件(如冬夏設計溫度)、建筑材料的保溫性能(U值)等因素進行綜合分析。具體的計算標準依據《公共建筑節能設計標準》(GB 50189- 2015)中的參數和方法來執行。
針對建筑熱負荷的計算結果,合理配置高效能設備, 包括調整變頻空調的制冷或制熱,當冷負荷/熱負荷<50% 時,空調運行在低頻模式,以節省能耗;冷負荷/熱負荷> 80%時,空調改為高效運行。鍋爐推薦選擇冷凝式鍋爐,可以達到95%以上的效率,30kW~100kW的冷凝式鍋爐適用于面積在1000㎡~5000㎡的小型辦公建筑。熱回收裝置推薦選擇阿法拉伐(Alfa Laval)空氣-空氣熱回收裝置,熱回收效率應達到70%以上,并且應配置于如會議室、商場等風量較大、空氣質量需求較高的場所。
優化運行工況不僅體現在設備選型上,還包括系統運行參數的調節和控制。例如,采用動態負荷調節技術,確保系統能效比(EER)不低于5.0。還可進行分區控制,例如辦公樓的公共區域、會議室、辦公區和休息區應分別設定不同的溫度和濕度閾值。配置夜間運行模式,建議空調系統以不超過30%的負荷運行,并確保室內溫度控制在舒適范圍內(夏季:26℃,冬季:20℃)。送風口與回風口的布置應符合空氣流速標準,空調出風口的風速控制在0.25m/s~ 0.35m/s之間,確??諝饩鶆蚍植?。
2.1換熱設備選型優化
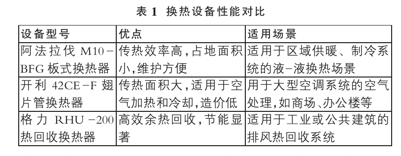
換熱設備作為暖通空調系統中核心的能量轉換單元, 其效率直接影響系統的整體性能與能耗水平。設備選型應依據建筑熱負荷的精確計算結果,結合不同工況的換熱需求,優先選擇如板式換熱器、翅片管換熱器和熱回收型換熱設備等高效能的換熱器類型,適用場景如表1所示。
在選型過程中,應充分考慮換熱設備的性能參數,包括傳熱系數、壓降、耐腐蝕性及維護便捷性等。推薦選用阿法拉伐(Alfa Laval)M10-BFG板式換熱器,其采用緊湊的板片設計,能夠最大化傳熱面積,并且具有高傳熱系數(高達5000W/m2·K),能夠在較小體積內實現高效的能量轉換,減少系統所需設備的占地空間。
2.2管道系統布局設計
合理的管道布局可以有效降低流體輸送的能量損失, 提高系統整體效率。在管道設計中,最重要的是選擇合適的管道直徑和優化流體輸送路徑。管道直徑的選擇主要根據流量和流速進行計算。
常用的管道直徑計算公式如下:

其中,D是管道內徑(m),Q是設計流量(m3/s),v是設計流速(m/s)。
流體在管道中的摩擦損失直接影響系統的能耗,摩擦阻力可通過簡化的達西-威斯巴赫公式進行估算:
hf=f×(L÷D)×(v2÷2g)
其中,hf為摩擦損失高度(m),f為摩擦系數(由管道材質和流體特性決定),L是管道長度(m),D是管道直徑 (m),v是流體流速(m/s),g是重力加速度(9.81m/s2)。
根據建筑面積的不同,利用以上兩個公式可以計算出合適的管道直徑,如表2所示。
管道布局設計時應綜合考慮管道長度、摩擦損失、流體流速、能耗、施工難度以及維護便捷性等多項指標,以實現系統能效和穩定性最大化??刹捎眠_西-威斯巴赫方程估算摩擦損失,并結合系統運行負荷對不同布局方案進行能耗模擬分析。優先選擇減少局部阻力的布局方案,確保流體在管道內均勻流動,同時控制流速在1.5m/s~2.5m/s之間,避免過高的流速增加摩擦阻力
對于不同區域的冷、熱負荷需求,使用建筑動態負荷模擬軟件,計算各區域在不同時段的熱負荷,有針對性地設計每個區域的管道直徑。負荷較大的區域,管道直徑應增大,以減少壓降并確保足夠的流體輸送能力。 對于負荷較小或穩定的區域,管徑可適當縮小,減少不必要的材料浪費和能耗。
最優布局還需綜合考慮空間利用率、管道可達性和后期維護空間??刹捎萌S管道布置軟件進行全局模擬,避免與其他系統的交叉,確保管道的可操作性和可維護性。
2.3智能調節室內環境
智能調節在暖通空調系統中的應用主要體現在精確控制和分區管理兩大方面。智能調節通過設定環境參數的動態閾值和精確控制措施,實現室內環境的高效管理。
精確的溫度控制措施如圖1所示。

分區控制策略將建筑物劃分為若干個獨立控制區域, 如辦公區、會議室、公共走廊和休息區等。各區域的溫度、 濕度和空氣質量閾值可單獨設定,根據使用場景的不同需求進行精細化管理。如會議室有預定時才啟動空調,溫度在22℃~24℃之間;辦公區根據工作時間段進行溫度調節, 工作時間內溫度在21℃~25℃之間。在休息區設置相對寬松的環境參數閾值,溫度范圍設定在20℃~26℃之間,并僅在人員檢測傳感器感應到有人活動時啟用制冷或制熱功能。對于走廊區域,由于人員停留時間較短,可進一步長時間開啟空調并放寬溫度設定范圍至18℃~28℃。
太陽能可通過太陽能光伏系統和太陽能集熱器兩種形式為建筑提供電力和熱能。太陽能光伏系統的光伏板傾角應接近當地的緯度,以最大化全年能量捕獲。光伏板的尺寸根據屋頂的可用面積和系統設計的總發電量需求來確定,一般采用高效單晶硅光伏板,標準尺寸為1.6m×1m, 每塊板的功率在300W~400W之間。為避免光伏板之間的陰影效應,光伏板的間距應根據當地的日照角度調整,通常間距保持在0.5m~1m左右。
太陽能集熱器用于熱水和供暖系統時采用平板型或真空管型集熱器。平板集熱器適合大面積鋪設,可直接安裝在建筑屋頂或陽臺上,標準尺寸一般為2m×1m,單塊集熱面積為2㎡。真空管集熱器適用于高溫需求場景,管徑通常為58mm,長度為1.8m。集熱器的布局需避開陰影和通風阻礙,并與儲熱水箱和電加熱器配合使用。
地源熱泵系統主要包括水平埋管、垂直埋管和地下水源熱泵系統。垂直埋管系統常用于占地面積有限的建筑, 鉆孔深度通常在50m~150m之間,每口井的間距需保持在 5m~7m,它的換熱管道通常為高密度聚乙烯(HDPE)材質,管徑在32mm~40mm之間。水平埋管系統適合于占地面積較大的場地,埋管深度約為1.5m~2m,鋪設長度根據負荷需求確定,通常為每千瓦負荷需鋪設40m~60m的管道。在系統運行中,熱泵通過換熱器將地能與建筑內的冷暖負荷交換,效率可達400%以上。
2.5運行能效評估策略
首先建立全面的能效監測體系,利用高精度的能耗監測儀器對系統運行狀態進行實時監控,關鍵指標包括能效比(EER)、季節能效比(SEER)、總能耗、冷卻負荷及供熱負荷等。采用建筑能耗模擬軟件,對不同氣候條件下的系統運行進行仿真分析,以評估其在不同負荷條件下的表現與適應性。
結合建筑物使用的動態負荷數據進行長期跟蹤,實施基于模型的預測維護策略,挖掘分析運行數據,識別系統中的性能衰退和潛在故障。使用計算流體動力學(CFD)模擬,深入分析室內空氣流動和溫度分布,確保設計的空氣處理和輸送系統有效滿足室內環境的舒適性和空氣質量標準。運行過程中,依據動態監測數據,實時調整系統運行參數和控制策略,從而優化能源使用效率。
最終建立系統的能效報告機制,定期評估運行效果, 并制定相應的改進措施,以便在運行階段實施持續優化。
3測試驗證
為評估綠色暖通空調系統節能設計在能效、運行穩定性和環境舒適性方面的性能,本實驗與傳統暖通空調系統進行對比,驗證其節能效果和舒適度提升。
傳統的暖通空調系統采用常規的設備和控制方式,例如定速空調主機、管殼式換熱器、定風量風機、手動控制系統、單一能源系統和普通管道布局。
實驗選擇兩棟相似結構的建筑,一棟使用綠色節能系統(實驗組),另一棟使用傳統暖通空調系統(對照組)。然后安裝所有監測設備,設定相同的室內環境條件,記錄每天的能耗和環境參數。在兩個實驗組中收集為期一個月的連續數據。
在實驗結束后,進行數據分析,實驗結果如表3所示, 其中綠色節能系統的能效比(EER)比傳統系統高37.93%; 季節能效比(SEER)比傳統系統高35.36%;日均能耗比傳統系統低33.75%;溫度波動幅度比傳統系統低66.96%;濕度波動幅度比傳統系統低49.17%;CO2濃度比傳統系統低 37.41%;用戶滿意度評分比傳統系統高37.23%。數據表明, 綠色暖通空調節能系統在能效、穩定性和用戶舒適性方面均顯著優于傳統系統,驗證了其在綠色建筑應用中的有效性和優勢。
4結語
基于綠色建筑理念的暖通空調節能設計,通過高效換熱設備優化、智能化管道布局、精準的室內環境智能調節以及太陽能與地熱能的多能互補應用,能顯著降低系統能耗,優化建筑能源利用效率,提升室內環境的舒適性和穩定性,全面滿足綠色建筑的節能減排和可持續發展需求。
上一篇 > 地熱建筑清潔供能技術發展現狀及展望
下一篇 > 能源審計在公立醫院節能減排中的應用








